常州市局前街小学一百二十周年校庆公告(第一号)
网站登录
进入后台
您现在的位置是:
首页
>>
教育科研
>>
课题研究
>>
市级课题
>>
市“十四五”课题
>>
《素养导向的小学数学大单元构建与实施研究》
>>
实践研讨
>>文章内容
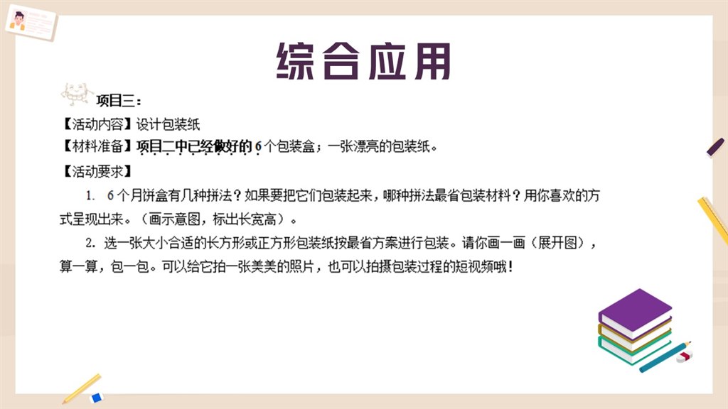
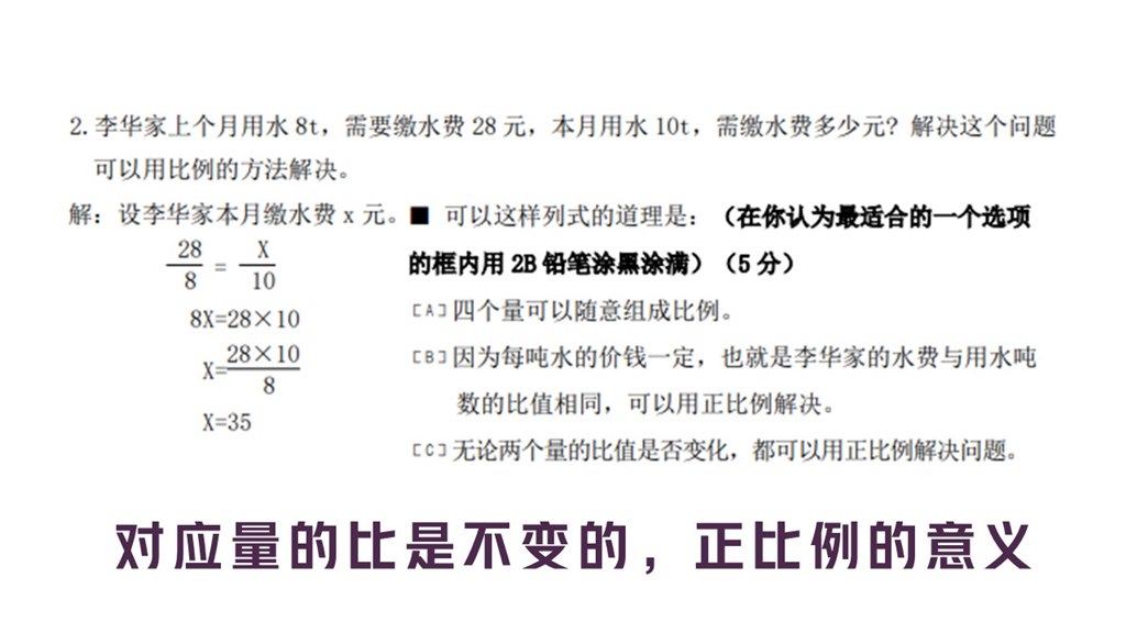
六年级:素养导向的大单元作业设计
发布时间:2022-10-09 点击: 来源:原创 录入者:陈婧诚
附件:
关闭窗口
打印文档
主办单位:常州市局前街小学
苏ICP备05086717号-1
学校地址:常州市局前街174号 E-mail:czjqjxx@163.com
技术支持:常州市教育科学研究院、常州万兆网络科技有限公司
访问统计